近日,广东省人民政府发布了2024年度广东省科学技术奖获奖名单,华农共13个项目(个人)获奖,主持7项、参与6项,其中,一等奖4项、二等奖4项、推广奖3项、青年奖2项。获奖项目聚焦农业关键技术与区域发展需求,展示了学校在林木遗传、动物疫病防控、智慧农业、绿色防控等领域的技术积累与推广实效,彰显学校在服务区域发展与推动农业科技自立自强中的扎实贡献。

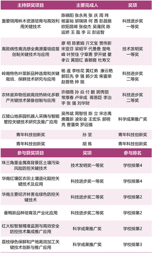
获奖名单
近年来,学校始终将科技创新作为高质量发展的核心驱动力,高度重视科技成果挖掘、转化与奖励申报工作,通过前瞻布局科研方向、精心组织申报流程、搭建优质科研平台,持续激发师生科研创新活力。2024年全校共组织39个项目(个人)申报省科学技术奖,覆盖14个学院(中心)及16个专业评审组,做好专题培训、分类指导等一系列精准服务工作,为成果在激烈竞争中脱颖而出提供重要支撑。
未来,学校将持续深化科研体制机制改革,推动产学研用深度融合,聚焦国家战略与区域发展需求,持续产出高水平科技成果,为广东高质量发展与科技强国建设注入更多“华农力量”。
文图/科学研究院